TOPICSお知らせ/イベント

【ご案内】2026年度第1回研究開発助成金公募のご案内 ~三菱UFJ技術育成財団~

公募情報

 三菱UFJ技術育成財団より、研究開発助成金公募の案内がありましたのでお知らせします。

当財団では、新技術・新製品等の研究開発に対する助成金の交付事業を行っております。
2026年度1回目の助成金公募を4月20日から5月20日まで実施しますので積極的なご応募をお待ちしております。
【研究開発助成金】
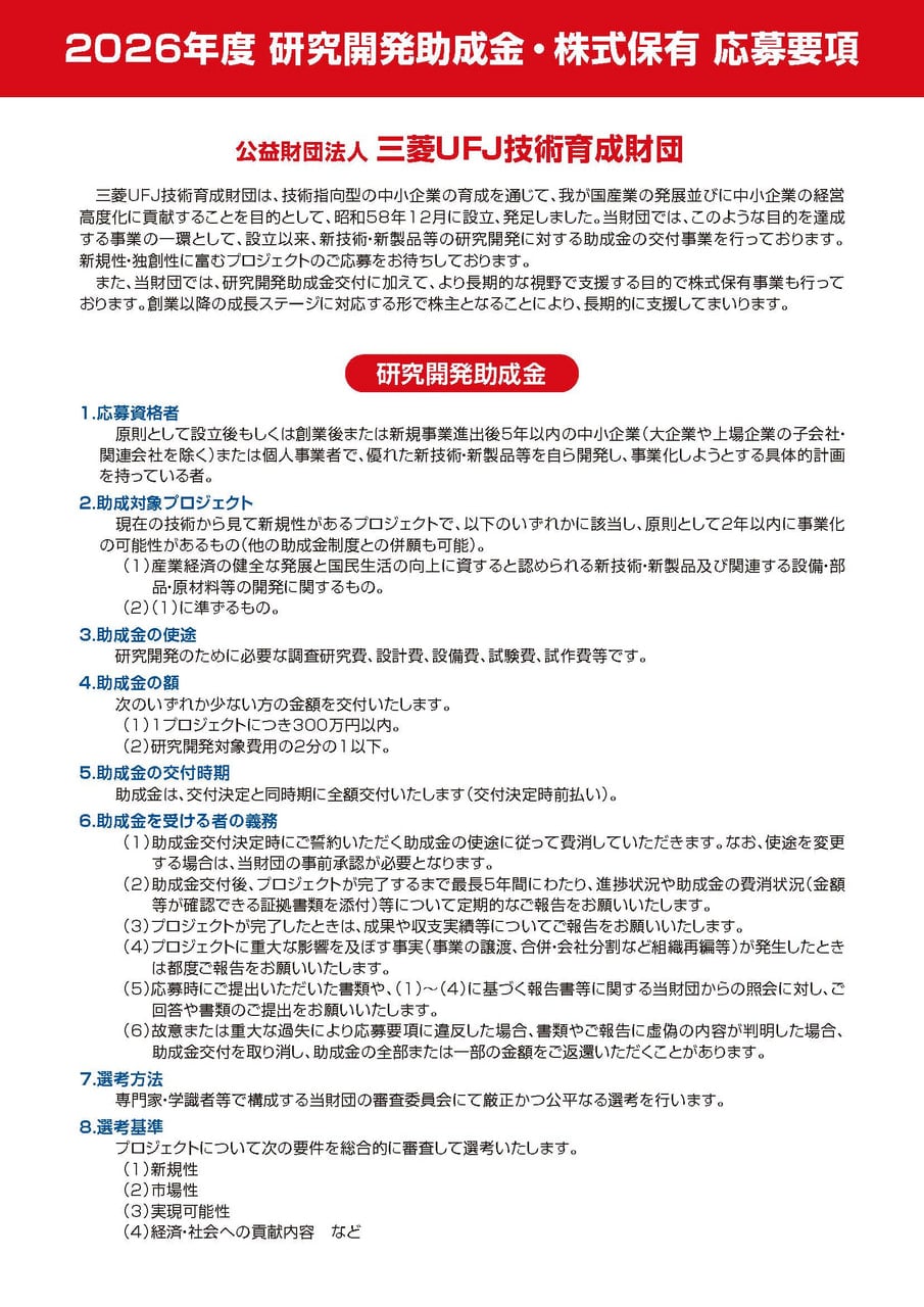
■  応募資格者
原則として設立後もしくは創業後または新規事業進出後5年以内の中小企業(大企業や上場企業の子会社・関連会社を除く)または個人事業者で、優れた新技術・新製品等を自ら開発し、事業化しようとする具体的な計画を持っている者。

■  対象プロジェクト
現在の技術からみて新規性があり、原則として2年以内に事業化の可能性がある研究開発プロジェクト。

■  助成金額
1プロジェクトにつき300万円以内 かつ 研究開発対象費用の2分の1以下。

■  公募期間
4月20日から5月20日(申請書は当財団宛にemailにて送付)。

詳細な応募方法は以下のリンク先に添付している応募要項をご参照ください。
  https://www.mutech.or.jp/subsidy/

《お問い合わせ先》
公益財団法人 三菱UFJ技術育成財団
03-5730-0338
 <mailto:info@mutech.or.jpinfo@mutech.or.jp

【ご案内】2026年度第1回研究開発助成金公募のご案内 ~三菱UFJ技術育成財団~